คุณต้องการออกจากระบบใช่หรือไม่
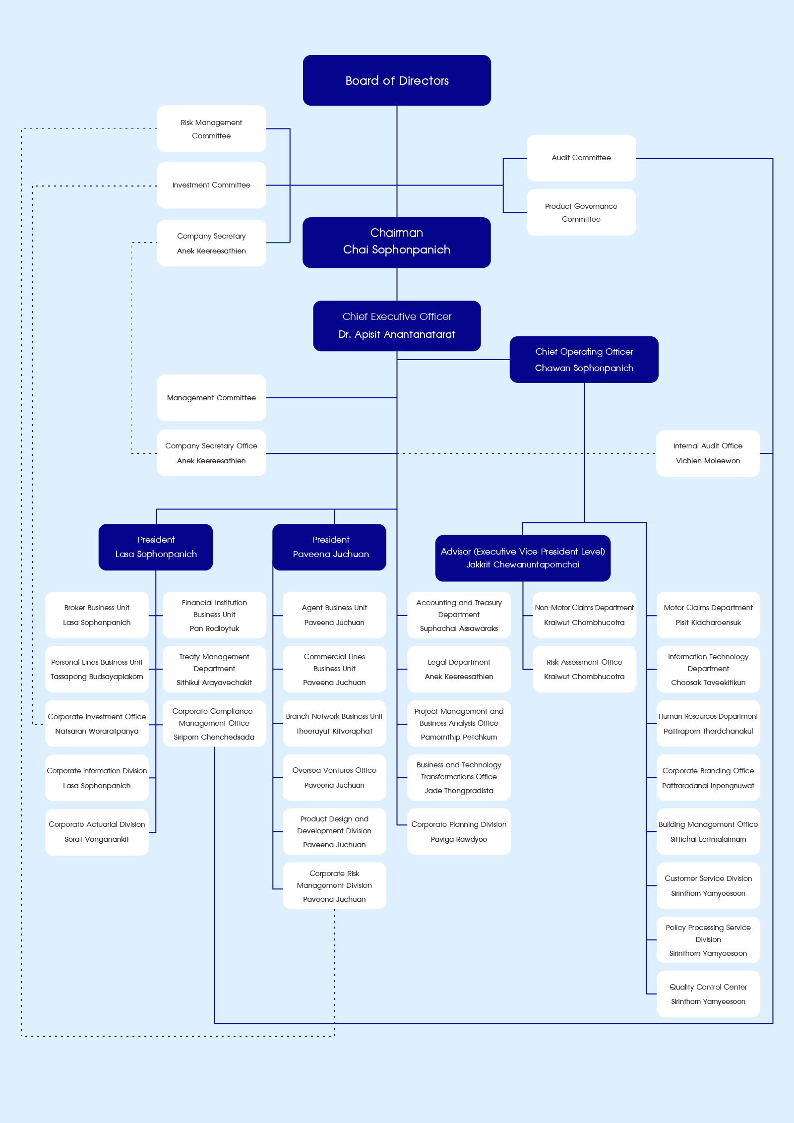
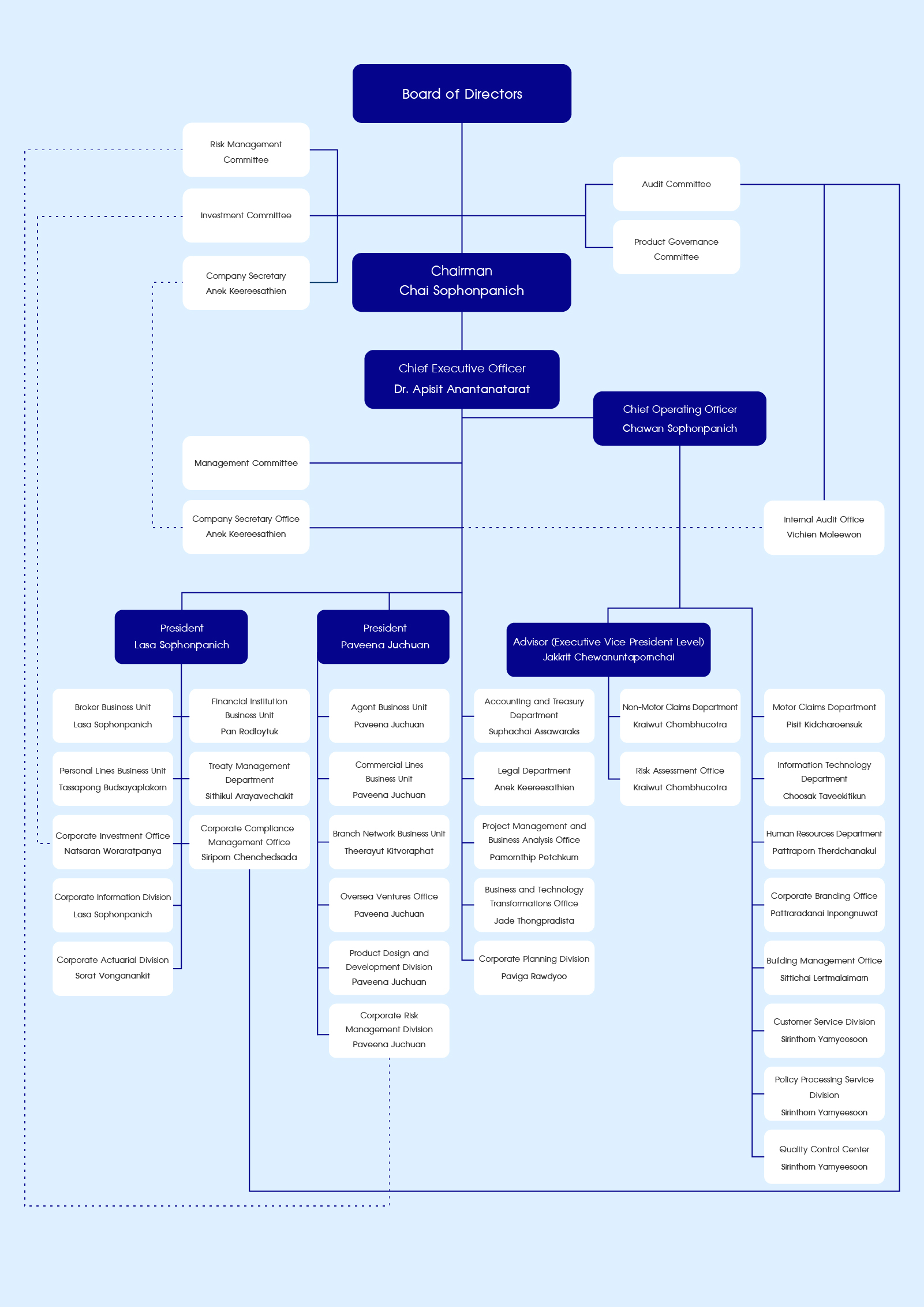
As at January 1, 2025


LINE @bangkokinsurance
Access Bangkok Insurance’s services
via LINE application anytime and anywhere
• Check policy information
• Notify a motor claim
• The 24-hour auto assistance service
• List of qualified garages and dealers’ repair centers
• List of Bangkok Insurance’s branches and service centers
• Live Chat
This website uses cookies to improve content and services and to provide a better user experience. By using our website you consent to all cookies in accordance with ourprivacy and personal data management policy.
2014 Bangkokinsurance.com Thailand Web Stat